在当今数字化工厂的浪潮中,传统的生产线管理正面临着数据孤岛、反应滞后、优化困难等痛点。想象一下,如果你的生产线能像有经验的工程师一样,24小时不间断地监控设备状态,智能分析异常,并主动提出优化建议,那将是多么令人兴奋的场景!
今天,我将带你用Semantic Kernel这个微软最新的AI编排框架,从零开始构建一个生产线智能优化系统。不仅仅是理论讲解,更有完整的代码实战,让你真正掌握AI Agent在工业场景中的应用精髓。
无论你是想了解最新AI技术的C#开发者,还是希望将AI应用到实际业务场景的技术管理者,这篇文章都将为你打开一扇新的技术大门。
现代生产线每秒产生海量数据:温度、压力、转速、缺陷率等,传统系统往往只能做到事后分析,错过了最佳优化时机。
依靠人工巡检和简单阈值报警,往往是问题已经发生才被发现,缺乏预测性维护能力。
资深工程师的经验难以系统化,新员工学习周期长,企业知识资产容易流失。
Semantic Kernel是微软开源的AI编排框架,它的核心优势在于:
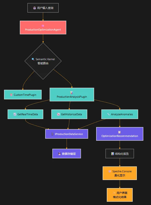
我们的系统采用典型的插件化架构:

C#public class CustomTimePlugin
{
[KernelFunction]
[Description("获取当前日期和时间")]
public string GetCurrentDateTime()
{
return DateTime.Now.ToString("yyyy-MM-dd HH:mm:ss");
}
[KernelFunction]
[Description("计算两个日期之间的时间差")]
public string CalculateTimeDifference(
[Description("开始时间 (格式: yyyy-MM-dd HH:mm:ss)")] string startTime,
[Description("结束时间 (格式: yyyy-MM-dd HH:mm:ss)")] string endTime)
{
try
{
if (DateTime.TryParse(startTime, out var start) && DateTime.TryParse(endTime, out var end))
{
var difference = end - start;
return $"时间差: {difference.TotalHours:F2} 小时 ({difference.TotalMinutes:F0} 分钟)";
}
return "日期格式错误";
}
catch
{
return "计算时间差失败";
}
}
}
💡 设计亮点:
[KernelFunction]特性标记AI可调用的函数[Description]特性为AI提供函数用途说明,这是关键!C#public class ProductionAnalysisPlugin
{
private readonly IProductionDataService _dataService;
private readonly ILogger<ProductionAnalysisPlugin> _logger;
[KernelFunction]
[Description("分析生产线异常并提供优化建议")]
public async Task<string> AnalyzeProductionAnomaliesAsync(
[Description("生产线ID")] string lineId)
{
try
{
var data = await _dataService.GetProductionDataAsync(lineId, TimeSpan.FromHours(24));
var anomalies = new List<string>();
var recommendations = new List<OptimizationRecommendation>();
// 效率分析 - 核心业务逻辑
var avgEfficiency = data.Average(d => d.Efficiency);
if (avgEfficiency < 85)
{
anomalies.Add($"效率过低: {avgEfficiency:F2}% (标准: >85%)");
recommendations.Add(new OptimizationRecommendation
{
LineId = lineId,
Category = "Performance",
Priority = "High",
Description = "生产线效率低于标准阈值",
ActionItems = new List<string>
{
"检查设备运行状态",
"优化工艺参数",
"培训操作人员",
"检查原材料质量"
},
ExpectedImprovement = 10.0
});
}
// 更多分析逻辑...
return JsonSerializer.Serialize(result, new JsonSerializerOptions { WriteIndented = true });
}
catch (Exception ex)
{
_logger.LogError(ex, "分析生产线异常失败: LineId={LineId}", lineId);
return $"错误: {ex.Message}";
}
}
}
🎯 关键要点:
C#public class ProductionOptimizationAgent
{
private readonly Kernel _kernel;
private readonly ILogger<ProductionOptimizationAgent> _logger;
public async Task<string> OptimizeProductionLineAsync(string query)
{
try
{
// 🔑 关键:明确的AI指令设计
var prompt = $@"
你是一个专业的生产线智能优化专家。用户查询: {query}
请按以下步骤操作:
1. 如果用户询问实时数据或当前状态,请调用 ProductionAnalysis-GetRealTimeProductionDataAsync 函数
2. 如果用户询问历史数据或趋势分析,请调用 ProductionAnalysis-GetHistoricalProductionDataAsync 函数
3. 如果用户询问异常分析或优化建议,请调用 ProductionAnalysis-AnalyzeProductionAnomaliesAsync 函数
4. 分析获取的数据,提供专业的优化建议
现在开始分析用户的查询并调用相应的函数获取数据。";
// 🚀 启用自动函数调用
var executionSettings = new OpenAIPromptExecutionSettings
{
ToolCallBehavior = ToolCallBehavior.AutoInvokeKernelFunctions,
MaxTokens = 4000,
Temperature = 0.1 // 保持低温度获得稳定输出
};
var result = await _kernel.InvokePromptAsync(prompt, new KernelArguments(executionSettings));
return result.ToString() ?? "未能生成优化建议";
}
catch (Exception ex)
{
_logger.LogError(ex, "执行生产线优化失败");
return $"优化分析失败: {ex.Message}";
}
}
}
⚡ 核心技术点:
ToolCallBehavior.AutoInvokeKernelFunctions是关键设置C#static async Task RunInteractiveMode(ProductionOptimizationAgent agent, ILogger logger)
{
while (true)
{
var input = AnsiConsole.Ask<string>("\n[bold cyan]🤖 请输入您的查询:[/]");
if (input.ToLower().Trim() == "exit") break;
try
{
var startTime = DateTime.Now;
string response = "";
// 🎨 视觉效果:显示分析进度
await AnsiConsole.Status()
.Spinner(Spinner.Known.BouncingBar)
.SpinnerStyle(Style.Parse("green bold"))
.StartAsync("[green]🔄 AI正在分析中,请稍候...[/]", async ctx =>
{
response = await agent.OptimizeProductionLineAsync(input);
});
var duration = DateTime.Now - startTime;
DisplayMarkdownResult(response, duration);
}
catch (Exception ex)
{
// 优雅的错误显示
var errorPanel = new Panel($"[red]{ex.Message}[/]")
{
Header = new PanelHeader(" [bold red]❌ 处理失败[/] "),
Border = BoxBorder.Heavy,
BorderStyle = Style.Parse("red")
};
AnsiConsole.Write(errorPanel);
}
}
}


Markdown用户输入:"检查所有生产线的实时数据" AI自动调用:GetRealTimeProductionDataAsync() 输出:结构化的实时数据报告 + 异常预警
Markdown用户输入:"分析生产线A1最近的异常情况" AI自动调用:AnalyzeProductionAnomaliesAsync("A1") 输出:详细异常分析 + 优化建议 + 预期改善效果
Markdown用户输入:"生成生产线B2最近48小时的报告" AI自动调用:GetHistoricalProductionDataAsync("B2", 48) 输出:统计分析 + 趋势图表 + 性能评估
C#// ✅ 正确方式:指定插件名称
kernel.Plugins.AddFromObject(analysisPlugin, "ProductionAnalysis");
// ❌ 错误方式:不指定名称可能导致函数调用失败
kernel.Plugins.AddFromObject(analysisPlugin);
AI依赖Description来理解函数用途,务必写得清晰具体:
C#// ✅ 好的描述
[Description("分析生产线异常并提供优化建议")]
// ❌ 差的描述
[Description("分析")]
通过这个项目,我们掌握了:
这不仅仅是一个技术示例,更是AI+工业融合的实战模板。你完全可以基于这个架构,扩展到质量检测、设备维护、能耗优化等更多场景。
🤔 思考题:如果要让这个系统支持多工厂、多产线的集群管理,你会如何设计数据模型和插件架构?
💬 互动邀请:你在实际项目中遇到过哪些AI应用场景?欢迎在评论区分享你的想法和经验!
如果这篇文章对你有帮助,请不要忘记点赞收藏,并转发给更多需要的同行。让我们一起推动C#技术在AI时代的创新应用!
🔖 收藏级代码:完整项目代码已整理好,关注公众号回复"生产线AI"获取源码包。
相关信息
通过网盘分享的文件:AppProductionLineOptimizationAgent(1).zip 链接: https://pan.baidu.com/s/1u7ouI7oVhTZlwj_ts5Dhpg?pwd=5hn6 提取码: 5hn6 --来自百度网盘超级会员v9的分享
本文作者:技术老小子
本文链接:
版权声明:本博客所有文章除特别声明外,均采用 BY-NC-SA 许可协议。转载请注明出处!